Jump to content
3DCoat Forums

understanding different position values


kritskiy
 Share

Recommended Posts

  • Member

I'm trying to understand the object position values. Tool Options Position, Symmetry Bounding Box and API .getTransform() all give absolutely different values. How do they correlate? For example if I want to set the Symmetry center to the object pivot, how do I approach that?

image.thumb.png.c7aa63a769437886e846a352d20fa6e6.png

Link to comment
Share on other sites

Hello! Thank you for request. To better understand and solve your problem, please send a part of your python script, it is possible that we have a bug in the API.

Link to comment
Share on other sites

  • Member
On 10/22/2024 at 11:24 AM, VitalVolokh said:

Hello! Thank you for request. To better understand and solve your problem, please send a part of your python script, it is possible that we have a bug in the API.

Hi Vitaly, I sent via email to Andrew and you! Thank you

Edited by kritskiy
Link to comment
Share on other sites

  • Member
On 10/22/2024 at 11:24 AM, VitalVolokh said:

Hello! Thank you for request. To better understand and solve your problem, please send a part of your python script, it is possible that we have a bug in the API.

Didn't get any response via email so I'll post the script here:

import coat

transform = coat.Scene.current().getTransform()
row1 = transform.GetRow0()
row2 = transform.GetRow1()
row3 = transform.GetRow2()
row4 = transform.GetRow3()

print(f"row 1: {row1.w} {row1.x} {row1.y} {row1.z}")
print(f"row 2: {row2.w} {row2.x} {row2.y} {row2.z}")
print(f"row 3: {row3.w} {row3.x} {row3.y} {row3.z}")
print(f"row 4: {row4.w} {row4.x} {row4.y} {row4.z}")

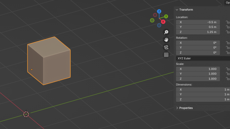
In this example I import a cube with a pivot in its corner:

image.thumb.png.f36774ce69bb5492160818831194c101.png
 
After importing to 3DC the Position values seem to be similar to Blender's. In the Symmetry window if I click "Pick from Bounding Box" I'm getting values that I can't understand, how they correlate with position/location.
image.thumb.png.af31b45ddefa0d6507a93b80dbcdf717.png
 
And then if I print out transformation values from a script I'm getting a matrix like this:
image.png.bac9cf75ca6d6149fed40287b9244c43.png
 
If my move the object by 100 units in Z axis, I'm getting a different matrix with a weird value:
image.png.1134d7c6cf6b66cb5f97864b7f50115d.png
 
Thanks!
Edited by kritskiy
  • Thanks 1
Link to comment
Share on other sites

Join the conversation

You can post now and register later. If you have an account, sign in now to post with your account.
Note: Your post will require moderator approval before it will be visible.

Guest
Reply to this topic...

×   Pasted as rich text.   Paste as plain text instead

  Only 75 emoji are allowed.

×   Your link has been automatically embedded.   Display as a link instead

×   Your previous content has been restored.   Clear editor

×   You cannot paste images directly. Upload or insert images from URL.

 Share

×
×
  • Create New...