Jump to content
3DCoat Forums

3DCoat 2025 Development


Recommended Posts

  • Advanced Member
On 10/31/2025 at 1:08 PM, Dmitriy Nos said:

The bug is reproducible. Thanks! This has been passed on to the developers.

 

Seems like 2025.09, 2025.08 is also affected by this bug. It's weird, because I don't remember that happening earlier.

Also, can you tell me what is that "Installing" in bottom right corner? I don't think I have seen it before.

 

Edit:

I've rolled back to 2025.01 and... same thing is happening.

Edited by Mihu83
Link to comment
Share on other sites

9 hours ago, Mihu83 said:

Also, can you tell me what is that "Installing" in bottom right corner?

As far as I know, Python extensions are installed in the background.

Link to comment
Share on other sites

Yes, but this installation never ends

image.png
image.png

@carrots know about it,

it will be nice to refresh this issues in todo list.

  • Like 2
Link to comment
Share on other sites

  • Advanced Member
8 hours ago, Carlosan said:

Yes, but this installation never ends

image.png

@carrots know about it,

it will be nice to refresh this issues in todo list.

Yep, it's constantly there, never disappears .

Link to comment
Share on other sites

  • Advanced Member
9 hours ago, Dmitriy Nos said:

As far as I know, Python extensions are installed in the background.

Ok, but that is constantly displaying, no matter how long I'll run the program.

By the way, I have tested 2024.31 for the issue with "Autosubdivide" artifacts and it's there, so at this point, I really don't know how far back it goes.

Also, have anyone take a look into the issue with objects not being in the center of the scene and symmetry beeing off? That is affecting pretty much any object added into the scene, even the default mannequins , spheres, etc. Even if you correct it and enable symmetry, the symmetry gonna be off when I hit "Pick from the bound box".

Another thing I've observed lately - if I'll set the symmetry on specific object(shoulder armour for example) with "General case axis" mode and then make an X axis instance, that set symmetry will be off.

Edited by Mihu83
Link to comment
Share on other sites

13 hours ago, Mihu83 said:

Also, have anyone take a look into the issue with objects not being in the center of the scene and symmetry beeing off?

This is the first time I've seen something like this. Can you give more details?

Link to comment
Share on other sites

13 hours ago, Mihu83 said:

Another thing I've observed lately - if I'll set the symmetry on specific object(shoulder armour for example) with "General case axis" mode and then make an X axis instance, that set symmetry will be off.

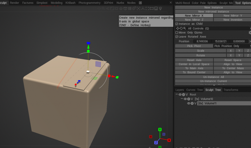
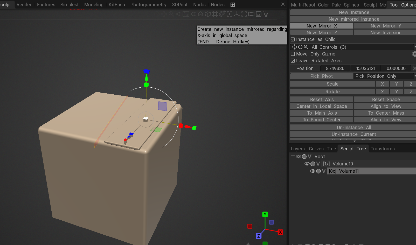
If you clone an instance using the instancer tool's parameters, everything happens in global space. To use the General case axis, right-click on the sculpture and select Clone - Instance with Symmetry.

image.png

image.png

Link to comment
Share on other sites

  • Advanced Member
7 hours ago, Dmitriy Nos said:

If you clone an instance using the instancer tool's parameters, everything happens in global space. To use the General case axis, right-click on the sculpture and select Clone - Instance with Symmetry.

image.png

image.png

Clone would not work - I want to make instance on X axis, so one shoulder pad will be made as a instance on another shoulder.

Link to comment
Share on other sites

  • Advanced Member
7 hours ago, Dmitriy Nos said:

This is the first time I've seen something like this. Can you give more details?

I have mentioned it couple of times in this thread.

Here is a link to videos with this issue and with instancing with General Case Axis.

Now, this off center placement and symmetry behaviour might be small with default objects, but it's gonna pile up and it should not be there in the first place, it should be dead center.

I've found this by accident when working on pretty complexe model with around 400 parts... fixing this was a pretty annoying and time consuming process.

https://drive.google.com/drive/folders/1i7IH0k5MUzUj8-IlEa8CyVOWyB8aZ5Oy?usp=sharing

 

  • Like 1
Link to comment
Share on other sites

17 hours ago, Mihu83 said:

Here is a link to videos with this issue and with instancing with General Case Axis.

It finally dawned on me! You want the manually configured symmetry plane to be propagated to the created instance. It's not working right now. I'll create a task for the developers.

  • Like 1
  • Thanks 1
Link to comment
Share on other sites

  • Advanced Member

 

split.thumb.jpg.4a5ce0372844304d706b25f24009e818.jpg

 

the split curve doesnt split exaactly how i'd hoped , the middle missing section is the split mesh the outsides are the other half . 


EDIT : it does work , i wasnt doing it correctly

Edited by Elemeno
Link to comment
Share on other sites

  • Advanced Member

Hey,

is there any efficient way to work with cloth like objects? When I try to adjust the object in surface mode(Cut off), I'm getting artifacts and when trying to switch to Voxels, the mesh is completely destroyed, even if subdivided to 2 millions...

 

Untitled-1.png

Link to comment
Share on other sites

  • Advanced Member
9 minutes ago, Mihu83 said:

Hey,

is there any efficient way to work with cloth like objects? When I try to adjust the object in surface mode(Cut off), I'm getting artifacts and when trying to switch to Voxels, the mesh is completely destroyed, even if subdivided to 2 millions...

 

Untitled-1.png

short answer no, voxels works best on large densities 

surface mode however should cut and leave a large face but you just remesh and should be fine

Link to comment
Share on other sites

  • Advanced Member
2 minutes ago, Elemeno said:

short answer no, voxels works best on large densities 

surface mode however should cut and leave a large face but you just remesh and should be fine

Remeshing with Enter key? Nah, If I sculpt some folds on the cloth surface(even with "ignore back faces")that will end up with the same holes, as after switching to voxels.

Link to comment
Share on other sites

  • Advanced Member
4 minutes ago, Elemeno said:

bugsurfacecutoff.thumb.jpg.d7a34f45d67eff958adbfe342112cee0.jpg

 

can confirm it does it to me too , you sir have found a bug!! congrats!

Hurray... yet another bug in basic fuctionality. That's happening for quite some time, years maybe(on and off). Normally, I don't like to switch into volxel mode with something like cloth, because you need tons of resolution or thickness, but yeah, the cut off in surface mode doesn't work properly, so...

  • Like 1
Link to comment
Share on other sites

Can you share a video showing your workflow step by step ?

I am trying to replicate that bug

Cutoff on Surface mode - 470.000 tris

image.png

Link to comment
Share on other sites

Join the conversation

You can post now and register later. If you have an account, sign in now to post with your account.
Note: Your post will require moderator approval before it will be visible.

Guest
Reply to this topic...

×   Pasted as rich text.   Paste as plain text instead

  Only 75 emoji are allowed.

×   Your link has been automatically embedded.   Display as a link instead

×   Your previous content has been restored.   Clear editor

×   You cannot paste images directly. Upload or insert images from URL.

 Share

×
×
  • Create New...