Search the Community
Showing results for tags 'Bug'.
-
Crash after baking demo model.
erisan posted a topic in New Releases, Bugs Reports & Development Discussion
3dCoat 2025.17, macOS 15.7.2 apple silicon. After selecting per-pixel painting of UVed mesh, and choosing the robot demo file, I painted some colors in the paint room. I then went to Bake -> Paint mesh to sculpt mesh with textures and subdivision -> Ok in the dialog (default settings: Patches, Desired vertex count: 2407, Bake textures to mesh vertices enabled) -> then the displays became pink and 3DC crashed (causing the entire computer to crash the first time). On subsequent repeats of these steps, it sometimes crashes the entire computer, so a serious bug. EDIT: This crash depends on Desired Vertex Count, if > 1100, then it crashes. Please see if you can avoid this crash in advance by better estimating the Desired Vertex Count, since baking is a central workflow path and it would be better UX if users do not have to guess whether the app will crash. EDIT: After waiting a few minutes I can open 3DC again.After restarting I am unable to open 3DC again. A warning appears that the app crashed last time and if I choose "open again", it crashes with the following: ------------------------------------- Translated Report (Full Report Below) ------------------------------------- Process: 3DCoat [1098] Path: /Applications/3DCoat-2025.17/3DCoat.app/Contents/MacOS/3DCoat Identifier: com.Pilgway.-DCoat Version: 2025.17 (1) Code Type: ARM-64 (Native) Parent Process: launchd [1] User ID: 501 Date/Time: 2025-12-28 04:29:21.0248 +0100 OS Version: macOS 15.7.2 (24G325) Report Version: 12 Anonymous UUID: F9229ABC-4732-A1D8-BEB3-C9B32A468FA6 Time Awake Since Boot: 90 seconds System Integrity Protection: enabled Crashed Thread: 0 Dispatch queue: com.apple.main-thread Exception Type: EXC_BREAKPOINT (SIGTRAP) Exception Codes: 0x0000000000000001, 0x000000018c8caedc Termination Reason: Namespace SIGNAL, Code 5 Trace/BPT trap: 5 Terminating Process: exc handler [1098] Application Specific Information: *** CFRelease() called with NULL *** Thread 0 Crashed:: Dispatch queue: com.apple.main-thread 0 CoreFoundation 0x18c8caedc CFRelease.cold.1 + 16 1 CoreFoundation 0x18c6e882c CFRelease + 132 2 3DCoat 0x103349c58 comms::cIO::CopyFromClipboard(comms::cStr*) + 336 3 3DCoat 0x1032f03d4 LogPass::ProcessInEditor(BaseClass*) + 1388 4 3DCoat 0x103ddee6c CreateControlWithBaseClass(BaseWidget*, Rct&, char const*, BaseClass*, BaseClass*, void*, void*, char const*, float*) + 344 5 3DCoat 0x103de8300 CreateMessageBox(char const*, char const*, StringsList&, unsigned int, BaseClass*, BaseWidget*, int, std::__1::function<void (int)>, int, int) + 1036 6 3DCoat 0x103deb844 ShowModalMessageBox(char const*, char const*, StringsList&, unsigned int, BaseClass*, BaseWidget*, std::__1::function<void (int)>, int, int, int, bool, bool, bool, bool, std::__1::function<void (int)>)::$_0::operator()() const + 180 7 3DCoat 0x103dea548 ShowModalMessageBox(char const*, char const*, StringsList&, unsigned int, BaseClass*, BaseWidget*, std::__1::function<void (int)>, int, int, int, bool, bool, bool, bool, std::__1::function<void (int)>) + 840 8 3DCoat 0x1032ead7c LogPass::Ask() + 208 9 3DCoat 0x1032e8960 fn_POST_RENDERlic() + 2480 10 3DCoat 0x102cc32c4 CallItLater::call(int) + 120 11 3DCoat 0x1036873c4 MainCycle() + 124 12 3DCoat 0x103881eb4 comms::cMain_OnRender(comms::cRect const&) + 500 13 3DCoat 0x102cd93a8 cMacMain_OneIterationOfMessageLoop() + 1708 14 3DCoat 0x102cdfba0 main + 21388 15 dyld 0x18c2ceb98 start + 6076 Thread 1: 0 libsystem_pthread.dylib 0x18c66ab6c start_wqthread + 0 Thread 2: 0 libsystem_pthread.dylib 0x18c66ab6c start_wqthread + 0 Thread 3: 0 libsystem_pthread.dylib 0x18c66ab6c start_wqthread + 0 Thread 4: 0 libsystem_pthread.dylib 0x18c66ab6c start_wqthread + 0 Thread 5: 0 libsystem_pthread.dylib 0x18c66ab6c start_wqthread + 0 Thread 6: 0 libsystem_kernel.dylib 0x18c6311c8 __semwait_signal + 8 1 libsystem_c.dylib 0x18c50d6f4 nanosleep + 220 2 libc++.1.dylib 0x18c5a1f38 std::__1::this_thread::sleep_for(std::__1::chrono::duration<long long, std::__1::ratio<1l, 1000000000l>> const&) + 84 3 3DCoat 0x103303440 comms::SavingThread() + 56 4 3DCoat 0x1032ebe68 void* std::__1::__thread_proxy[abi:ne200100]<std::__1::tuple<std::__1::unique_ptr<std::__1::__thread_struct, std::__1::default_delete<std::__1::__thread_struct>>, void (*)()>>(void*) + 52 5 libsystem_pthread.dylib 0x18c66fbc8 _pthread_start + 136 6 libsystem_pthread.dylib 0x18c66ab80 thread_start + 8 Thread 7: 0 libsystem_kernel.dylib 0x18c6311c8 __semwait_signal + 8 1 libsystem_c.dylib 0x18c50d6f4 nanosleep + 220 2 libc++.1.dylib 0x18c5a1f38 std::__1::this_thread::sleep_for(std::__1::chrono::duration<long long, std::__1::ratio<1l, 1000000000l>> const&) + 84 3 3DCoat 0x103d71d84 FileWaitThread(void*) + 112 4 libsystem_pthread.dylib 0x18c66fbc8 _pthread_start + 136 5 libsystem_pthread.dylib 0x18c66ab80 thread_start + 8 Thread 8: 0 libsystem_kernel.dylib 0x18c63646c __accept + 8 1 3DCoat 0x1033192c4 httpListenThread(void*) + 300 2 libsystem_pthread.dylib 0x18c66fbc8 _pthread_start + 136 3 libsystem_pthread.dylib 0x18c66ab80 thread_start + 8 Thread 9:: com.apple.NSEventThread 0 libsystem_kernel.dylib 0x18c62dc34 mach_msg2_trap + 8 1 libsystem_kernel.dylib 0x18c6403a0 mach_msg2_internal + 76 2 libsystem_kernel.dylib 0x18c636764 mach_msg_overwrite + 484 3 libsystem_kernel.dylib 0x18c62dfa8 mach_msg + 24 4 CoreFoundation 0x18c75ac0c __CFRunLoopServiceMachPort + 160 5 CoreFoundation 0x18c759528 __CFRunLoopRun + 1208 6 CoreFoundation 0x18c7589e8 CFRunLoopRunSpecific + 572 7 AppKit 0x19079c78c _NSEventThread + 140 8 libsystem_pthread.dylib 0x18c66fbc8 _pthread_start + 136 9 libsystem_pthread.dylib 0x18c66ab80 thread_start + 8 Thread 10: 0 libsystem_kernel.dylib 0x18c6311c8 __semwait_signal + 8 1 libsystem_c.dylib 0x18c50d6f4 nanosleep + 220 2 libc++.1.dylib 0x18c5a1f38 std::__1::this_thread::sleep_for(std::__1::chrono::duration<long long, std::__1::ratio<1l, 1000000000l>> const&) + 84 3 3DCoat 0x1021a40f4 CheckFileThread(void*) + 184 4 libsystem_pthread.dylib 0x18c66fbc8 _pthread_start + 136 5 libsystem_pthread.dylib 0x18c66ab80 thread_start + 8 Thread 11: 0 libsystem_kernel.dylib 0x18c6311c8 __semwait_signal + 8 1 libsystem_c.dylib 0x18c50d6f4 nanosleep + 220 2 libc++.1.dylib 0x18c5a1f38 std::__1::this_thread::sleep_for(std::__1::chrono::duration<long long, std::__1::ratio<1l, 1000000000l>> const&) + 84 3 3DCoat 0x1036da52c void* std::__1::__thread_proxy[abi:ne200100]<std::__1::tuple<std::__1::unique_ptr<std::__1::__thread_struct, std::__1::default_delete<std::__1::__thread_struct>>, CaptureTrajectory::CaptureTrajectory()::$_0>>(void*) + 228 4 libsystem_pthread.dylib 0x18c66fbc8 _pthread_start + 136 5 libsystem_pthread.dylib 0x18c66ab80 thread_start + 8 Thread 12: 0 libsystem_kernel.dylib 0x18c6311c8 __semwait_signal + 8 1 libsystem_c.dylib 0x18c50d6f4 nanosleep + 220 2 libc++.1.dylib 0x18c5a1f38 std::__1::this_thread::sleep_for(std::__1::chrono::duration<long long, std::__1::ratio<1l, 1000000000l>> const&) + 84 3 3DCoat 0x1032ebd08 void* std::__1::__thread_proxy[abi:ne200100]<std::__1::tuple<std::__1::unique_ptr<std::__1::__thread_struct, std::__1::default_delete<std::__1::__thread_struct>>, fn_POST_RENDERlic()::$_1>>(void*) + 224 4 libsystem_pthread.dylib 0x18c66fbc8 _pthread_start + 136 5 libsystem_pthread.dylib 0x18c66ab80 thread_start + 8 Thread 13: 0 libsystem_kernel.dylib 0x18c632158 __recvfrom + 8 1 3DCoat 0x1032e7224 GetNeighbourPackets() + 224 2 3DCoat 0x1032ebe68 void* std::__1::__thread_proxy[abi:ne200100]<std::__1::tuple<std::__1::unique_ptr<std::__1::__thread_struct, std::__1::default_delete<std::__1::__thread_struct>>, void (*)()>>(void*) + 52 3 libsystem_pthread.dylib 0x18c66fbc8 _pthread_start + 136 4 libsystem_pthread.dylib 0x18c66ab80 thread_start + 8 Thread 14: 0 libsystem_kernel.dylib 0x18c6311c8 __semwait_signal + 8 1 libsystem_c.dylib 0x18c50d6f4 nanosleep + 220 2 libc++.1.dylib 0x18c5a1f38 std::__1::this_thread::sleep_for(std::__1::chrono::duration<long long, std::__1::ratio<1l, 1000000000l>> const&) + 84 3 3DCoat 0x1032ebf00 void* std::__1::__thread_proxy[abi:ne200100]<std::__1::tuple<std::__1::unique_ptr<std::__1::__thread_struct, std::__1::default_delete<std::__1::__thread_struct>>, fn_POST_RENDERlic()::$_2>>(void*) + 88 4 libsystem_pthread.dylib 0x18c66fbc8 _pthread_start + 136 5 libsystem_pthread.dylib 0x18c66ab80 thread_start + 8 Thread 15: 0 libsystem_kernel.dylib 0x18c6311c8 __semwait_signal + 8 1 libsystem_c.dylib 0x18c50d6f4 nanosleep + 220 2 libc++.1.dylib 0x18c5a1f38 std::__1::this_thread::sleep_for(std::__1::chrono::duration<long long, std::__1::ratio<1l, 1000000000l>> const&) + 84 3 3DCoat 0x1032ec2c8 void* std::__1::__thread_proxy[abi:ne200100]<std::__1::tuple<std::__1::unique_ptr<std::__1::__thread_struct, std::__1::default_delete<std::__1::__thread_struct>>, fn_POST_RENDERlic()::$_3>>(void*) + 904 4 libsystem_pthread.dylib 0x18c66fbc8 _pthread_start + 136 5 libsystem_pthread.dylib 0x18c66ab80 thread_start + 8 Thread 0 crashed with ARM Thread State (64-bit): x0: 0x0000000000000000 x1: 0x000000018ca951ec x2: 0x0000000000000000 x3: 0x0000000000000001 x4: 0x0000000000000001 x5: 0x0000000000000000 x6: 0x0000000000000003 x7: 0x0000000000000000 x8: 0x000000018ca98d2d x9: 0x00000001faab1000 x10: 0x000000018c950e78 x11: 0x00000000fffffff4 x12: 0x0000000000000070 x13: 0x0000000106339e20 x14: 0x0000000000000000 x15: 0x0000000000000001 x16: 0x000000018c6e87a8 x17: 0x00000001fa61c710 x18: 0x0000000000000000 x19: 0x000000016dcf6438 x20: 0x0000000000000001 x21: 0x00000001040aff57 x22: 0x00000001fba209f0 x23: 0x000000000000002d x24: 0x0000000000000004 x25: 0x0000000000000000 x26: 0x0000000000000008 x27: 0x000000010405ff59 x28: 0x000000010405ff59 fp: 0x000000016dcf6300 lr: 0x000000018c6e882c sp: 0x000000016dcf62f0 pc: 0x000000018c8caedc cpsr: 0xa0001000 far: 0x0000000000000000 esr: 0xf2000001 (Breakpoint) brk 1 Binary Images: 0x102108000 - 0x10431ffff com.Pilgway.-DCoat (2025.17) <d7b0aed4-9126-3e73-ab09-be22e0768bc1> /Applications/3DCoat-2025.17/3DCoat.app/Contents/MacOS/3DCoat 0x107570000 - 0x107933fff Python (*) <88bffd37-99d8-36ab-9b95-9f54b30bd667> /Applications/3DCoat-2025.17/3DCoat.app/Contents/MacOS/Python 0x1067f0000 - 0x106d4ffff libfbxsdk.dylib (*) <8206ed5d-f904-3e12-87a9-a14097f58481> /Applications/3DCoat-2025.17/3DCoat.app/Contents/MacOS/libfbxsdk.dylib 0x10654c000 - 0x106557fff libobjc-trampolines.dylib (*) <9a87f143-aa9d-3c46-b2e8-b3fb9215e33e> /usr/lib/libobjc-trampolines.dylib 0x112cc0000 - 0x113357fff com.apple.AGXMetalG13X (329.2) <85754bfd-af86-38d8-997e-2a50a45ef2a0> /System/Library/Extensions/AGXMetalG13X.bundle/Contents/MacOS/AGXMetalG13X 0x107440000 - 0x1074a7fff com.apple.AppleMetalOpenGLRenderer (1.0) <993a7f68-a0cf-32ec-bd84-9a23cd55b5e2> /System/Library/Extensions/AppleMetalOpenGLRenderer.bundle/Contents/MacOS/AppleMetalOpenGLRenderer 0x107f70000 - 0x107f73fff _opcode.cpython-311-darwin.so (*) <5973ec29-8c62-3285-97ee-5797aef28b1c> /Users/USER/Documents/*/_opcode.cpython-311-darwin.so 0x111e00000 - 0x111e13fff _ctypes.cpython-311-darwin.so (*) <6c214dd2-6044-3285-949b-8d8ba72ca17b> /Users/USER/Documents/*/_ctypes.cpython-311-darwin.so 0x107f48000 - 0x107f4ffff _struct.cpython-311-darwin.so (*) <167d8231-8346-37b6-9d67-149a1fe3df21> /Users/USER/Documents/*/_struct.cpython-311-darwin.so 0x107fc4000 - 0x107fcffff math.cpython-311-darwin.so (*) <51d31d0d-1dcc-31ad-b6c1-73d57e544a3a> /Users/USER/Documents/*/math.cpython-311-darwin.so 0x18c6de000 - 0x18cc1cfff com.apple.CoreFoundation (6.9) <63fd96d1-7676-3bc8-a3bf-a13e8c12d902> /System/Library/Frameworks/CoreFoundation.framework/Versions/A/CoreFoundation 0x18c2c8000 - 0x18c36357b dyld (*) <037bb3c1-5c6c-3ec9-af31-f5bded703b36> /usr/lib/dyld 0x0 - 0xffffffffffffffff ??? (*) <00000000-0000-0000-0000-000000000000> ??? 0x18c669000 - 0x18c675a77 libsystem_pthread.dylib (*) <022dc315-cf35-38da-939e-03800b5beff2> /usr/lib/system/libsystem_pthread.dylib 0x18c62d000 - 0x18c668663 libsystem_kernel.dylib (*) <e5d90565-fa1a-3112-b048-59e321191677> /usr/lib/system/libsystem_kernel.dylib 0x18c500000 - 0x18c5811f7 libsystem_c.dylib (*) <e098cb59-2c56-395c-ade1-6ef590e61199> /usr/lib/system/libsystem_c.dylib 0x18c582000 - 0x18c60eff7 libc++.1.dylib (*) <eb94c9fe-91da-3e9f-9c45-7b476feaaeae> /usr/lib/libc++.1.dylib 0x19063e000 - 0x191aced1f com.apple.AppKit (6.9) <83f8017f-d50b-38ee-b055-83b7ba6a72d0> /System/Library/Frameworks/AppKit.framework/Versions/C/AppKit External Modification Summary: Calls made by other processes targeting this process: task_for_pid: 0 thread_create: 0 thread_set_state: 0 Calls made by this process: task_for_pid: 0 thread_create: 0 thread_set_state: 0 Calls made by all processes on this machine: task_for_pid: 0 thread_create: 0 thread_set_state: 0 VM Region Summary: ReadOnly portion of Libraries: Total=1.7G resident=0K(0%) swapped_out_or_unallocated=1.7G(100%) Writable regions: Total=465.8M written=771K(0%) resident=771K(0%) swapped_out=0K(0%) unallocated=465.0M(100%) VIRTUAL REGION REGION TYPE SIZE COUNT (non-coalesced) =========== ======= ======= Accelerate framework 128K 1 Activity Tracing 256K 1 CG image 736K 3 ColorSync 672K 31 CoreAnimation 1280K 24 CoreGraphics 64K 4 CoreUI image data 752K 5 Dispatch continuations 80.0M 1 Foundation 16K 1 Kernel Alloc Once 32K 1 MALLOC 301.4M 71 MALLOC guard page 288K 18 MALLOC_LARGE (reserved) 45.8M 1 reserved VM address space (unallocated) OpenGL GLSL 256K 3 STACK GUARD 56.2M 15 STACK GUARD (graphics) 16K 1 Stack 16.0M 18 VM_ALLOCATE 17.0M 557 __AUTH 5349K 681 __AUTH_CONST 75.9M 924 __CTF 824 1 __DATA 29.9M 916 __DATA_CONST 28.9M 941 __DATA_DIRTY 2769K 337 __FONT_DATA 2352 1 __GLSLBUILTINS 5174K 1 __INFO_FILTER 8 1 __LINKEDIT 649.4M 11 __OBJC_RO 61.4M 1 __OBJC_RW 2396K 1 __TEXT 1.0G 953 __TEXT (graphics) 50.4M 9 __TPRO_CONST 128K 2 mapped file 220.3M 23 page table in kernel 771K 1 shared memory 912K 15 =========== ======= ======= TOTAL 2.6G 5575 TOTAL, minus reserved VM space 2.6G 5575 ----------- Full Report ----------- {"app_name":"3DCoat","timestamp":"2025-12-28 04:29:21.00 +0100","app_version":"2025.17","slice_uuid":"d7b0aed4-9126-3e73-ab09-be22e0768bc1","build_version":"1","platform":1,"bundleID":"com.Pilgway.-DCoat","share_with_app_devs":0,"is_first_party":0,"bug_type":"309","os_version":"macOS 15.7.2 (24G325)","roots_installed":0,"name":"3DCoat","incident_id":"C59EA731-3706-4504-A3DD-8546DD915049"} { "uptime" : 90, "procRole" : "Foreground", "version" : 2, "userID" : 501, "deployVersion" : 210, "modelCode" : "MacBookPro18,3", "coalitionID" : 1058, "osVersion" : { "train" : "macOS 15.7.2", "build" : "24G325", "releaseType" : "User" }, "captureTime" : "2025-12-28 04:29:21.0248 +0100", "codeSigningMonitor" : 1, "incident" : "C59EA731-3706-4504-A3DD-8546DD915049", "pid" : 1098, "translated" : false, "cpuType" : "ARM-64", "roots_installed" : 0, "bug_type" : "309", "procLaunch" : "2025-12-28 04:29:19.1750 +0100", "procStartAbsTime" : 2121238917, "procExitAbsTime" : 2165433489, "procName" : "3DCoat", "procPath" : "\/Applications\/3DCoat-2025.17\/3DCoat.app\/Contents\/MacOS\/3DCoat", "bundleInfo" : {"CFBundleShortVersionString":"2025.17","CFBundleVersion":"1","CFBundleIdentifier":"com.Pilgway.-DCoat"}, "storeInfo" : {"deviceIdentifierForVendor":"B4EC1335-D606-5986-A13F-E8A0D8C6D7C0","thirdParty":true}, "parentProc" : "launchd", "parentPid" : 1, "coalitionName" : "com.Pilgway.-DCoat", "crashReporterKey" : "F9229ABC-4732-A1D8-BEB3-C9B32A468FA6", "appleIntelligenceStatus" : {"reasons":["selectedSiriLanguageIneligible","selectedLanguageIneligible"],"state":"unavailable"}, "codeSigningID" : "com.Pilgway.-DCoat", "codeSigningTeamID" : "T2DD9H2G7P", "codeSigningFlags" : 570495745, "codeSigningValidationCategory" : 6, "codeSigningTrustLevel" : 4294967295, "codeSigningAuxiliaryInfo" : 0, "instructionByteStream" : {"beforePC":"pQAAtAMEANGgA4BSAgCA0jKQ\/RfAA1\/WaA4A0Ai1NJEpDzfwKCEA+Q==","atPC":"IAAg1GgOANAISTWRKQ838CghAPkgACDUaA4A0AgZNpEpDzfwKCEA+Q=="}, "bootSessionUUID" : "F361DF2A-FB98-49AD-BCD0-C52625718BFE", "sip" : "enabled", "exception" : {"codes":"0x0000000000000001, 0x000000018c8caedc","rawCodes":[1,6652997340],"type":"EXC_BREAKPOINT","signal":"SIGTRAP"}, "termination" : {"flags":0,"code":5,"namespace":"SIGNAL","indicator":"Trace\/BPT trap: 5","byProc":"exc handler","byPid":1098}, "os_fault" : {"process":"3DCoat"}, "asi" : {"CoreFoundation":["*** CFRelease() called with NULL ***"]}, "extMods" : {"caller":{"thread_create":0,"thread_set_state":0,"task_for_pid":0},"system":{"thread_create":0,"thread_set_state":0,"task_for_pid":0},"targeted":{"thread_create":0,"thread_set_state":0,"task_for_pid":0},"warnings":0}, "faultingThread" : 0, "threads" : [{"triggered":true,"id":13212,"threadState":{"x":[{"value":0},{"value":6654874092},{"value":0},{"value":1},{"value":1},{"value":0},{"value":3},{"value":0},{"value":6654889261,"symbolLocation":7389,"symbol":"_XMLPlistAppendDataUsingBase64.__CFPLDataEncodeTable"},{"value":8500482048,"symbolLocation":968,"symbol":"__last_exception_os_log_pack__"},{"value":6653546104,"symbolLocation":0,"symbol":"__ASCII_LOWERCASE_TABLE"},{"value":4294967284},{"value":112},{"value":4399013408},{"value":0},{"value":1},{"value":6651021224,"symbolLocation":0,"symbol":"CFRelease"},{"value":8495679248,"symbolLocation":0,"symbol":"__CFConstantStringClassReference"},{"value":0},{"value":6137275448},{"value":1},{"value":4362796887,"symbolLocation":59950,"symbol":"_hex_chars"},{"value":8516667888},{"value":45},{"value":4},{"value":0},{"value":8},{"value":4362469209},{"value":4362469209}],"flavor":"ARM_THREAD_STATE64","lr":{"value":6651021356},"cpsr":{"value":2684358656},"fp":{"value":6137275136},"sp":{"value":6137275120},"esr":{"value":4060086273,"description":"(Breakpoint) brk 1"},"pc":{"value":6652997340,"matchesCrashFrame":1},"far":{"value":0}},"queue":"com.apple.main-thread","frames":[{"imageOffset":2019036,"symbol":"CFRelease.cold.1","symbolLocation":16,"imageIndex":10},{"imageOffset":43052,"symbol":"CFRelease","symbolLocation":132,"imageIndex":10},{"imageOffset":19143768,"symbol":"comms::cIO::CopyFromClipboard(comms::cStr*)","symbolLocation":336,"imageIndex":0},{"imageOffset":18777044,"symbol":"LogPass::ProcessInEditor(BaseClass*)","symbolLocation":1388,"imageIndex":0},{"imageOffset":30240364,"symbol":"CreateControlWithBaseClass(BaseWidget*, Rct&, char const*, BaseClass*, BaseClass*, void*, void*, char const*, float*)","symbolLocation":344,"imageIndex":0},{"imageOffset":30278400,"symbol":"CreateMessageBox(char const*, char const*, StringsList&, unsigned int, BaseClass*, BaseWidget*, int, std::__1::function<void (int)>, int, int)","symbolLocation":1036,"imageIndex":0},{"imageOffset":30292036,"symbol":"ShowModalMessageBox(char const*, char const*, StringsList&, unsigned int, BaseClass*, BaseWidget*, std::__1::function<void (int)>, int, int, int, bool, bool, bool, bool, std::__1::function<void (int)>)::$_0::operator()() const","symbolLocation":180,"imageIndex":0},{"imageOffset":30287176,"symbol":"ShowModalMessageBox(char const*, char const*, StringsList&, unsigned int, BaseClass*, BaseWidget*, std::__1::function<void (int)>, int, int, int, bool, bool, bool, bool, std::__1::function<void (int)>)","symbolLocation":840,"imageIndex":0},{"imageOffset":18754940,"symbol":"LogPass::Ask()","symbolLocation":208,"imageIndex":0},{"imageOffset":18745696,"symbol":"fn_POST_RENDERlic()","symbolLocation":2480,"imageIndex":0},{"imageOffset":12300996,"symbol":"CallItLater::call(int)","symbolLocation":120,"imageIndex":0},{"imageOffset":22541252,"symbol":"MainCycle()","symbolLocation":124,"imageIndex":0},{"imageOffset":24616628,"symbol":"comms::cMain_OnRender(comms::cRect const&)","symbolLocation":500,"imageIndex":0},{"imageOffset":12391336,"symbol":"cMacMain_OneIterationOfMessageLoop()","symbolLocation":1708,"imageIndex":0},{"imageOffset":12417952,"symbol":"main","symbolLocation":21388,"imageIndex":0},{"imageOffset":27544,"symbol":"start","symbolLocation":6076,"imageIndex":11}]},{"id":13223,"frames":[{"imageOffset":7020,"symbol":"start_wqthread","symbolLocation":0,"imageIndex":13}],"threadState":{"x":[{"value":6137835520},{"value":4355},{"value":6137298944},{"value":0},{"value":409604},{"value":18446744073709551615},{"value":0},{"value":0},{"value":0},{"value":0},{"value":0},{"value":0},{"value":0},{"value":0},{"value":0},{"value":0},{"value":0},{"value":0},{"value":0},{"value":0},{"value":0},{"value":0},{"value":0},{"value":0},{"value":0},{"value":0},{"value":0},{"value":0},{"value":0}],"flavor":"ARM_THREAD_STATE64","lr":{"value":0},"cpsr":{"value":4096},"fp":{"value":0},"sp":{"value":6137835520},"esr":{"value":1442840704,"description":" Address size fault"},"pc":{"value":6650506092},"far":{"value":0}}},{"id":13224,"frames":[{"imageOffset":7020,"symbol":"start_wqthread","symbolLocation":0,"imageIndex":13}],"threadState":{"x":[{"value":6138408960},{"value":9987},{"value":6137872384},{"value":0},{"value":409604},{"value":18446744073709551615},{"value":0},{"value":0},{"value":0},{"value":0},{"value":0},{"value":0},{"value":0},{"value":0},{"value":0},{"value":0},{"value":0},{"value":0},{"value":0},{"value":0},{"value":0},{"value":0},{"value":0},{"value":0},{"value":0},{"value":0},{"value":0},{"value":0},{"value":0}],"flavor":"ARM_THREAD_STATE64","lr":{"value":0},"cpsr":{"value":4096},"fp":{"value":0},"sp":{"value":6138408960},"esr":{"value":1442840704,"description":" Address size fault"},"pc":{"value":6650506092},"far":{"value":0}}},{"id":13228,"frames":[{"imageOffset":7020,"symbol":"start_wqthread","symbolLocation":0,"imageIndex":13}],"threadState":{"x":[{"value":6138982400},{"value":19975},{"value":6138445824},{"value":0},{"value":409604},{"value":18446744073709551615},{"value":0},{"value":0},{"value":0},{"value":0},{"value":0},{"value":0},{"value":0},{"value":0},{"value":0},{"value":0},{"value":0},{"value":0},{"value":0},{"value":0},{"value":0},{"value":0},{"value":0},{"value":0},{"value":0},{"value":0},{"value":0},{"value":0},{"value":0}],"flavor":"ARM_THREAD_STATE64","lr":{"value":0},"cpsr":{"value":4096},"fp":{"value":0},"sp":{"value":6138982400},"esr":{"value":1442840704,"description":" Address size fault"},"pc":{"value":6650506092},"far":{"value":0}}},{"id":13229,"frames":[{"imageOffset":7020,"symbol":"start_wqthread","symbolLocation":0,"imageIndex":13}],"threadState":{"x":[{"value":6139555840},{"value":31755},{"value":6139019264},{"value":0},{"value":409604},{"value":18446744073709551615},{"value":0},{"value":0},{"value":0},{"value":0},{"value":0},{"value":0},{"value":0},{"value":0},{"value":0},{"value":0},{"value":0},{"value":0},{"value":0},{"value":0},{"value":0},{"value":0},{"value":0},{"value":0},{"value":0},{"value":0},{"value":0},{"value":0},{"value":0}],"flavor":"ARM_THREAD_STATE64","lr":{"value":0},"cpsr":{"value":4096},"fp":{"value":0},"sp":{"value":6139555840},"esr":{"value":1442840704,"description":" Address size fault"},"pc":{"value":6650506092},"far":{"value":0}}},{"id":13235,"frames":[{"imageOffset":7020,"symbol":"start_wqthread","symbolLocation":0,"imageIndex":13}],"threadState":{"x":[{"value":6140129280},{"value":27651},{"value":6139592704},{"value":0},{"value":409602},{"value":18446744073709551615},{"value":0},{"value":0},{"value":0},{"value":0},{"value":0},{"value":0},{"value":0},{"value":0},{"value":0},{"value":0},{"value":0},{"value":0},{"value":0},{"value":0},{"value":0},{"value":0},{"value":0},{"value":0},{"value":0},{"value":0},{"value":0},{"value":0},{"value":0}],"flavor":"ARM_THREAD_STATE64","lr":{"value":0},"cpsr":{"value":4096},"fp":{"value":0},"sp":{"value":6140129280},"esr":{"value":1442840704,"description":" Address size fault"},"pc":{"value":6650506092},"far":{"value":0}}},{"id":13243,"frames":[{"imageOffset":16840,"symbol":"__semwait_signal","symbolLocation":8,"imageIndex":14},{"imageOffset":55028,"symbol":"nanosleep","symbolLocation":220,"imageIndex":15},{"imageOffset":130872,"symbol":"std::__1::this_thread::sleep_for(std::__1::chrono::duration<long long, std::__1::ratio<1l, 1000000000l>> const&)","symbolLocation":84,"imageIndex":16},{"imageOffset":18854976,"symbol":"comms::SavingThread()","symbolLocation":56,"imageIndex":0},{"imageOffset":18759272,"symbol":"void* std::__1::__thread_proxy[abi:ne200100]<std::__1::tuple<std::__1::unique_ptr<std::__1::__thread_struct, std::__1::default_delete<std::__1::__thread_struct>>, void (*)()>>(void*)","symbolLocation":52,"imageIndex":0},{"imageOffset":27592,"symbol":"_pthread_start","symbolLocation":136,"imageIndex":13},{"imageOffset":7040,"symbol":"thread_start","symbolLocation":8,"imageIndex":13}],"threadState":{"x":[{"value":4},{"value":0},{"value":1},{"value":1},{"value":0},{"value":500000000},{"value":52},{"value":0},{"value":8495609048,"symbolLocation":0,"symbol":"clock_sem"},{"value":16387},{"value":17},{"value":1099511628034},{"value":0},{"value":0},{"value":0},{"value":0},{"value":334},{"value":8512705912},{"value":0},{"value":6140702544},{"value":6140702544},{"value":0},{"value":0},{"value":0},{"value":0},{"value":0},{"value":0},{"value":0},{"value":0}],"flavor":"ARM_THREAD_STATE64","lr":{"value":6649075444},"cpsr":{"value":1610616832},"fp":{"value":6140702528},"sp":{"value":6140702480},"esr":{"value":1442840704,"description":" Address size fault"},"pc":{"value":6650270152},"far":{"value":0}}},{"id":13244,"frames":[{"imageOffset":16840,"symbol":"__semwait_signal","symbolLocation":8,"imageIndex":14},{"imageOffset":55028,"symbol":"nanosleep","symbolLocation":220,"imageIndex":15},{"imageOffset":130872,"symbol":"std::__1::this_thread::sleep_for(std::__1::chrono::duration<long long, std::__1::ratio<1l, 1000000000l>> const&)","symbolLocation":84,"imageIndex":16},{"imageOffset":29793668,"symbol":"FileWaitThread(void*)","symbolLocation":112,"imageIndex":0},{"imageOffset":27592,"symbol":"_pthread_start","symbolLocation":136,"imageIndex":13},{"imageOffset":7040,"symbol":"thread_start","symbolLocation":8,"imageIndex":13}],"threadState":{"x":[{"value":4},{"value":0},{"value":1},{"value":1},{"value":1},{"value":0},{"value":52},{"value":0},{"value":8495609048,"symbolLocation":0,"symbol":"clock_sem"},{"value":16387},{"value":17},{"value":0},{"value":0},{"value":0},{"value":0},{"value":0},{"value":334},{"value":8512705912},{"value":0},{"value":6141275920},{"value":6141275920},{"value":4367579813,"symbolLocation":0,"symbol":"ReadyList"},{"value":1},{"value":4362477303},{"value":0},{"value":4370911288,"symbolLocation":0,"symbol":"IsInExitState"},{"value":1000000000},{"value":4369492872,"symbolLocation":0,"symbol":"comms::cStr::def_str"},{"value":100000000}],"flavor":"ARM_THREAD_STATE64","lr":{"value":6649075444},"cpsr":{"value":1610616832},"fp":{"value":6141275904},"sp":{"value":6141275856},"esr":{"value":1442840704,"description":" Address size fault"},"pc":{"value":6650270152},"far":{"value":0}}},{"id":13245,"frames":[{"imageOffset":37996,"symbol":"__accept","symbolLocation":8,"imageIndex":14},{"imageOffset":18944708,"symbol":"httpListenThread(void*)","symbolLocation":300,"imageIndex":0},{"imageOffset":27592,"symbol":"_pthread_start","symbolLocation":136,"imageIndex":13},{"imageOffset":7040,"symbol":"thread_start","symbolLocation":8,"imageIndex":13}],"threadState":{"x":[{"value":4},{"value":0},{"value":6141849148},{"value":9876},{"value":6141849600},{"value":419432703},{"value":0},{"value":0},{"value":37926},{"value":63748},{"value":0},{"value":0},{"value":0},{"value":0},{"value":0},{"value":0},{"value":30},{"value":8512706008},{"value":0},{"value":9876},{"value":6},{"value":2},{"value":0},{"value":0},{"value":16},{"value":4369485824,"symbolLocation":32,"symbol":"sqs"},{"value":4369492872,"symbolLocation":0,"symbol":"comms::cStr::def_str"},{"value":0},{"value":0}],"flavor":"ARM_THREAD_STATE64","lr":{"value":4348547780},"cpsr":{"value":536875008},"fp":{"value":6141849536},"sp":{"value":6141849088},"esr":{"value":1442840704,"description":" Address size fault"},"pc":{"value":6650291308},"far":{"value":0}}},{"id":13263,"name":"com.apple.NSEventThread","threadState":{"x":[{"value":268451845},{"value":21592279046},{"value":8589934592},{"value":254017250787328},{"value":0},{"value":254017250787328},{"value":2},{"value":4294967295},{"value":0},{"value":17179869184},{"value":0},{"value":2},{"value":0},{"value":0},{"value":59143},{"value":0},{"value":18446744073709551569},{"value":8512707672},{"value":0},{"value":4294967295},{"value":2},{"value":254017250787328},{"value":0},{"value":254017250787328},{"value":6142992520},{"value":8589934592},{"value":21592279046},{"value":18446744073709550527},{"value":4412409862}],"flavor":"ARM_THREAD_STATE64","lr":{"value":6650332064},"cpsr":{"value":4096},"fp":{"value":6142992368},"sp":{"value":6142992288},"esr":{"value":1442840704,"description":" Address size fault"},"pc":{"value":6650256436},"far":{"value":0}},"frames":[{"imageOffset":3124,"symbol":"mach_msg2_trap","symbolLocation":8,"imageIndex":14},{"imageOffset":78752,"symbol":"mach_msg2_internal","symbolLocation":76,"imageIndex":14},{"imageOffset":38756,"symbol":"mach_msg_overwrite","symbolLocation":484,"imageIndex":14},{"imageOffset":4008,"symbol":"mach_msg","symbolLocation":24,"imageIndex":14},{"imageOffset":510988,"symbol":"__CFRunLoopServiceMachPort","symbolLocation":160,"imageIndex":10},{"imageOffset":505128,"symbol":"__CFRunLoopRun","symbolLocation":1208,"imageIndex":10},{"imageOffset":502248,"symbol":"CFRunLoopRunSpecific","symbolLocation":572,"imageIndex":10},{"imageOffset":1435532,"symbol":"_NSEventThread","symbolLocation":140,"imageIndex":17},{"imageOffset":27592,"symbol":"_pthread_start","symbolLocation":136,"imageIndex":13},{"imageOffset":7040,"symbol":"thread_start","symbolLocation":8,"imageIndex":13}]},{"id":13264,"frames":[{"imageOffset":16840,"symbol":"__semwait_signal","symbolLocation":8,"imageIndex":14},{"imageOffset":55028,"symbol":"nanosleep","symbolLocation":220,"imageIndex":15},{"imageOffset":130872,"symbol":"std::__1::this_thread::sleep_for(std::__1::chrono::duration<long long, std::__1::ratio<1l, 1000000000l>> const&)","symbolLocation":84,"imageIndex":16},{"imageOffset":639220,"symbol":"CheckFileThread(void*)","symbolLocation":184,"imageIndex":0},{"imageOffset":27592,"symbol":"_pthread_start","symbolLocation":136,"imageIndex":13},{"imageOffset":7040,"symbol":"thread_start","symbolLocation":8,"imageIndex":13}],"threadState":{"x":[{"value":4},{"value":0},{"value":1},{"value":1},{"value":1},{"value":0},{"value":52},{"value":0},{"value":8495609048,"symbolLocation":0,"symbol":"clock_sem"},{"value":16387},{"value":17},{"value":2},{"value":0},{"value":0},{"value":0},{"value":0},{"value":334},{"value":8512705912},{"value":0},{"value":6143569744},{"value":6143569744},{"value":2},{"value":1000000000},{"value":4367585280,"symbolLocation":96,"symbol":"LastMeshName"},{"value":4369492872,"symbolLocation":0,"symbol":"comms::cStr::def_str"},{"value":1},{"value":0},{"value":0},{"value":0}],"flavor":"ARM_THREAD_STATE64","lr":{"value":6649075444},"cpsr":{"value":1610616832},"fp":{"value":6143569728},"sp":{"value":6143569680},"esr":{"value":1442840704,"description":" Address size fault"},"pc":{"value":6650270152},"far":{"value":0}}},{"id":13357,"frames":[{"imageOffset":16840,"symbol":"__semwait_signal","symbolLocation":8,"imageIndex":14},{"imageOffset":55028,"symbol":"nanosleep","symbolLocation":220,"imageIndex":15},{"imageOffset":130872,"symbol":"std::__1::this_thread::sleep_for(std::__1::chrono::duration<long long, std::__1::ratio<1l, 1000000000l>> const&)","symbolLocation":84,"imageIndex":16},{"imageOffset":22881580,"symbol":"void* std::__1::__thread_proxy[abi:ne200100]<std::__1::tuple<std::__1::unique_ptr<std::__1::__thread_struct, std::__1::default_delete<std::__1::__thread_struct>>, CaptureTrajectory::CaptureTrajectory()::$_0>>(void*)","symbolLocation":228,"imageIndex":0},{"imageOffset":27592,"symbol":"_pthread_start","symbolLocation":136,"imageIndex":13},{"imageOffset":7040,"symbol":"thread_start","symbolLocation":8,"imageIndex":13}],"threadState":{"x":[{"value":4},{"value":0},{"value":1},{"value":1},{"value":0},{"value":3000000},{"value":52},{"value":0},{"value":8495609048,"symbolLocation":0,"symbol":"clock_sem"},{"value":16387},{"value":17},{"value":0},{"value":0},{"value":0},{"value":0},{"value":0},{"value":334},{"value":8512705912},{"value":0},{"value":6144143184},{"value":6144143184},{"value":4369514496,"symbolLocation":8,"symbol":"lastm"},{"value":4369476200,"symbolLocation":0,"symbol":"Widgets::CurrentTime"},{"value":3000000},{"value":50000000},{"value":4369476216,"symbolLocation":0,"symbol":"Widgets::WholeScreen"},{"value":0},{"value":0},{"value":0}],"flavor":"ARM_THREAD_STATE64","lr":{"value":6649075444},"cpsr":{"value":1610616832},"fp":{"value":6144143168},"sp":{"value":6144143120},"esr":{"value":1442840704,"description":" Address size fault"},"pc":{"value":6650270152},"far":{"value":0}}},{"id":13372,"frames":[{"imageOffset":16840,"symbol":"__semwait_signal","symbolLocation":8,"imageIndex":14},{"imageOffset":55028,"symbol":"nanosleep","symbolLocation":220,"imageIndex":15},{"imageOffset":130872,"symbol":"std::__1::this_thread::sleep_for(std::__1::chrono::duration<long long, std::__1::ratio<1l, 1000000000l>> const&)","symbolLocation":84,"imageIndex":16},{"imageOffset":18758920,"symbol":"void* std::__1::__thread_proxy[abi:ne200100]<std::__1::tuple<std::__1::unique_ptr<std::__1::__thread_struct, std::__1::default_delete<std::__1::__thread_struct>>, fn_POST_RENDERlic()::$_1>>(void*)","symbolLocation":224,"imageIndex":0},{"imageOffset":27592,"symbol":"_pthread_start","symbolLocation":136,"imageIndex":13},{"imageOffset":7040,"symbol":"thread_start","symbolLocation":8,"imageIndex":13}],"threadState":{"x":[{"value":4},{"value":0},{"value":1},{"value":1},{"value":60},{"value":0},{"value":52},{"value":0},{"value":8495609048,"symbolLocation":0,"symbol":"clock_sem"},{"value":16387},{"value":17},{"value":1176506776},{"value":43773},{"value":4399013408},{"value":2},{"value":1048576},{"value":334},{"value":8512705912},{"value":0},{"value":6145290048},{"value":6145290048},{"value":4370911288,"symbolLocation":0,"symbol":"IsInExitState"},{"value":6145290100},{"value":4367503360,"symbolLocation":0,"symbol":"SmartHybridSubDivide::CountObjects(int&, int*, HashSummator*, BaseClassElement*, std::__1::function<bool (BaseClassElement*)> const*, bool)::m"},{"value":60000000000},{"value":0},{"value":0},{"value":0},{"value":0}],"flavor":"ARM_THREAD_STATE64","lr":{"value":6649075444},"cpsr":{"value":1610616832},"fp":{"value":6145290032},"sp":{"value":6145289984},"esr":{"value":1442840704,"description":" Address size fault"},"pc":{"value":6650270152},"far":{"value":0}}},{"id":13373,"frames":[{"imageOffset":20824,"symbol":"__recvfrom","symbolLocation":8,"imageIndex":14},{"imageOffset":18739748,"symbol":"GetNeighbourPackets()","symbolLocation":224,"imageIndex":0},{"imageOffset":18759272,"symbol":"void* std::__1::__thread_proxy[abi:ne200100]<std::__1::tuple<std::__1::unique_ptr<std::__1::__thread_struct, std::__1::default_delete<std::__1::__thread_struct>>, void (*)()>>(void*)","symbolLocation":52,"imageIndex":0},{"imageOffset":27592,"symbol":"_pthread_start","symbolLocation":136,"imageIndex":13},{"imageOffset":7040,"symbol":"thread_start","symbolLocation":8,"imageIndex":13}],"threadState":{"x":[{"value":4},{"value":0},{"value":128},{"value":0},{"value":0},{"value":0},{"value":0},{"value":0},{"value":50051},{"value":4369486064,"symbolLocation":0,"symbol":"LiDat"},{"value":18446744067059866639},{"value":0},{"value":0},{"value":0},{"value":0},{"value":0},{"value":29},{"value":8512705888},{"value":0},{"value":16},{"value":6145863408},{"value":0},{"value":329757913},{"value":6145863280},{"value":4369485824,"symbolLocation":32,"symbol":"sqs"},{"value":1},{"value":6145863248},{"value":4370911288,"symbolLocation":0,"symbol":"IsInExitState"},{"value":5000000000}],"flavor":"ARM_THREAD_STATE64","lr":{"value":4348342820},"cpsr":{"value":2684358656},"fp":{"value":6145863568},"sp":{"value":6145863248},"esr":{"value":1442840704,"description":" Address size fault"},"pc":{"value":6650274136},"far":{"value":0}}},{"id":13374,"frames":[{"imageOffset":16840,"symbol":"__semwait_signal","symbolLocation":8,"imageIndex":14},{"imageOffset":55028,"symbol":"nanosleep","symbolLocation":220,"imageIndex":15},{"imageOffset":130872,"symbol":"std::__1::this_thread::sleep_for(std::__1::chrono::duration<long long, std::__1::ratio<1l, 1000000000l>> const&)","symbolLocation":84,"imageIndex":16},{"imageOffset":18759424,"symbol":"void* std::__1::__thread_proxy[abi:ne200100]<std::__1::tuple<std::__1::unique_ptr<std::__1::__thread_struct, std::__1::default_delete<std::__1::__thread_struct>>, fn_POST_RENDERlic()::$_2>>(void*)","symbolLocation":88,"imageIndex":0},{"imageOffset":27592,"symbol":"_pthread_start","symbolLocation":136,"imageIndex":13},{"imageOffset":7040,"symbol":"thread_start","symbolLocation":8,"imageIndex":13}],"threadState":{"x":[{"value":4},{"value":0},{"value":1},{"value":1},{"value":243},{"value":0},{"value":52},{"value":0},{"value":8495609048,"symbolLocation":0,"symbol":"clock_sem"},{"value":16387},{"value":17},{"value":0},{"value":0},{"value":0},{"value":0},{"value":0},{"value":334},{"value":8512705912},{"value":0},{"value":6146436992},{"value":6146436992},{"value":0},{"value":0},{"value":0},{"value":0},{"value":0},{"value":0},{"value":0},{"value":0}],"flavor":"ARM_THREAD_STATE64","lr":{"value":6649075444},"cpsr":{"value":1610616832},"fp":{"value":6146436976},"sp":{"value":6146436928},"esr":{"value":1442840704,"description":" Address size fault"},"pc":{"value":6650270152},"far":{"value":0}}},{"id":13375,"frames":[{"imageOffset":16840,"symbol":"__semwait_signal","symbolLocation":8,"imageIndex":14},{"imageOffset":55028,"symbol":"nanosleep","symbolLocation":220,"imageIndex":15},{"imageOffset":130872,"symbol":"std::__1::this_thread::sleep_for(std::__1::chrono::duration<long long, std::__1::ratio<1l, 1000000000l>> const&)","symbolLocation":84,"imageIndex":16},{"imageOffset":18760392,"symbol":"void* std::__1::__thread_proxy[abi:ne200100]<std::__1::tuple<std::__1::unique_ptr<std::__1::__thread_struct, std::__1::default_delete<std::__1::__thread_struct>>, fn_POST_RENDERlic()::$_3>>(void*)","symbolLocation":904,"imageIndex":0},{"imageOffset":27592,"symbol":"_pthread_start","symbolLocation":136,"imageIndex":13},{"imageOffset":7040,"symbol":"thread_start","symbolLocation":8,"imageIndex":13}],"threadState":{"x":[{"value":4},{"value":0},{"value":1},{"value":1},{"value":5},{"value":0},{"value":52},{"value":0},{"value":8495609048,"symbolLocation":0,"symbol":"clock_sem"},{"value":16387},{"value":17},{"value":0},{"value":0},{"value":0},{"value":0},{"value":0},{"value":334},{"value":8512705912},{"value":0},{"value":6147010304},{"value":6147010304},{"value":30000000000},{"value":0},{"value":5000000000},{"value":3000000000},{"value":0},{"value":4369492872,"symbolLocation":0,"symbol":"comms::cStr::def_str"},{"value":4370911288,"symbolLocation":0,"symbol":"IsInExitState"},{"value":1000000000}],"flavor":"ARM_THREAD_STATE64","lr":{"value":6649075444},"cpsr":{"value":1610616832},"fp":{"value":6147010288},"sp":{"value":6147010240},"esr":{"value":1442840704,"description":" Address size fault"},"pc":{"value":6650270152},"far":{"value":0}}}], "usedImages" : [ { "source" : "P", "arch" : "arm64", "base" : 4329603072, "CFBundleShortVersionString" : "2025.17", "CFBundleIdentifier" : "com.Pilgway.-DCoat", "size" : 35749888, "uuid" : "d7b0aed4-9126-3e73-ab09-be22e0768bc1", "path" : "\/Applications\/3DCoat-2025.17\/3DCoat.app\/Contents\/MacOS\/3DCoat", "name" : "3DCoat", "CFBundleVersion" : "1" }, { "source" : "P", "arch" : "arm64", "base" : 4418109440, "size" : 3948544, "uuid" : "88bffd37-99d8-36ab-9b95-9f54b30bd667", "path" : "\/Applications\/3DCoat-2025.17\/3DCoat.app\/Contents\/MacOS\/Python", "name" : "Python" }, { "source" : "P", "arch" : "arm64", "base" : 4403953664, "size" : 5636096, "uuid" : "8206ed5d-f904-3e12-87a9-a14097f58481", "path" : "\/Applications\/3DCoat-2025.17\/3DCoat.app\/Contents\/MacOS\/libfbxsdk.dylib", "name" : "libfbxsdk.dylib" }, { "source" : "P", "arch" : "arm64e", "base" : 4401184768, "size" : 49152, "uuid" : "9a87f143-aa9d-3c46-b2e8-b3fb9215e33e", "path" : "\/usr\/lib\/libobjc-trampolines.dylib", "name" : "libobjc-trampolines.dylib" }, { "source" : "P", "arch" : "arm64e", "base" : 4610326528, "CFBundleShortVersionString" : "329.2", "CFBundleIdentifier" : "com.apple.AGXMetalG13X", "size" : 6914048, "uuid" : "85754bfd-af86-38d8-997e-2a50a45ef2a0", "path" : "\/System\/Library\/Extensions\/AGXMetalG13X.bundle\/Contents\/MacOS\/AGXMetalG13X", "name" : "AGXMetalG13X", "CFBundleVersion" : "329.2" }, { "source" : "P", "arch" : "arm64e", "base" : 4416864256, "CFBundleShortVersionString" : "1.0", "CFBundleIdentifier" : "com.apple.AppleMetalOpenGLRenderer", "size" : 425984, "uuid" : "993a7f68-a0cf-32ec-bd84-9a23cd55b5e2", "path" : "\/System\/Library\/Extensions\/AppleMetalOpenGLRenderer.bundle\/Contents\/MacOS\/AppleMetalOpenGLRenderer", "name" : "AppleMetalOpenGLRenderer", "CFBundleVersion" : "1" }, { "source" : "P", "arch" : "arm64", "base" : 4428595200, "size" : 16384, "uuid" : "5973ec29-8c62-3285-97ee-5797aef28b1c", "path" : "\/Users\/USER\/Documents\/*\/_opcode.cpython-311-darwin.so", "name" : "_opcode.cpython-311-darwin.so" }, { "source" : "P", "arch" : "arm64", "base" : 4594860032, "size" : 81920, "uuid" : "6c214dd2-6044-3285-949b-8d8ba72ca17b", "path" : "\/Users\/USER\/Documents\/*\/_ctypes.cpython-311-darwin.so", "name" : "_ctypes.cpython-311-darwin.so" }, { "source" : "P", "arch" : "arm64", "base" : 4428431360, "size" : 32768, "uuid" : "167d8231-8346-37b6-9d67-149a1fe3df21", "path" : "\/Users\/USER\/Documents\/*\/_struct.cpython-311-darwin.so", "name" : "_struct.cpython-311-darwin.so" }, { "source" : "P", "arch" : "arm64", "base" : 4428939264, "size" : 49152, "uuid" : "51d31d0d-1dcc-31ad-b6c1-73d57e544a3a", "path" : "\/Users\/USER\/Documents\/*\/math.cpython-311-darwin.so", "name" : "math.cpython-311-darwin.so" }, { "source" : "P", "arch" : "arm64e", "base" : 6650978304, "CFBundleShortVersionString" : "6.9", "CFBundleIdentifier" : "com.apple.CoreFoundation", "size" : 5500928, "uuid" : "63fd96d1-7676-3bc8-a3bf-a13e8c12d902", "path" : "\/System\/Library\/Frameworks\/CoreFoundation.framework\/Versions\/A\/CoreFoundation", "name" : "CoreFoundation", "CFBundleVersion" : "3603.1.401" }, { "source" : "P", "arch" : "arm64e", "base" : 6646693888, "size" : 636284, "uuid" : "037bb3c1-5c6c-3ec9-af31-f5bded703b36", "path" : "\/usr\/lib\/dyld", "name" : "dyld" }, { "size" : 0, "source" : "A", "base" : 0, "uuid" : "00000000-0000-0000-0000-000000000000" }, { "source" : "P", "arch" : "arm64e", "base" : 6650499072, "size" : 51832, "uuid" : "022dc315-cf35-38da-939e-03800b5beff2", "path" : "\/usr\/lib\/system\/libsystem_pthread.dylib", "name" : "libsystem_pthread.dylib" }, { "source" : "P", "arch" : "arm64e", "base" : 6650253312, "size" : 243300, "uuid" : "e5d90565-fa1a-3112-b048-59e321191677", "path" : "\/usr\/lib\/system\/libsystem_kernel.dylib", "name" : "libsystem_kernel.dylib" }, { "source" : "P", "arch" : "arm64e", "base" : 6649020416, "size" : 528888, "uuid" : "e098cb59-2c56-395c-ade1-6ef590e61199", "path" : "\/usr\/lib\/system\/libsystem_c.dylib", "name" : "libsystem_c.dylib" }, { "source" : "P", "arch" : "arm64e", "base" : 6649552896, "size" : 577528, "uuid" : "eb94c9fe-91da-3e9f-9c45-7b476feaaeae", "path" : "\/usr\/lib\/libc++.1.dylib", "name" : "libc++.1.dylib" }, { "source" : "P", "arch" : "arm64e", "base" : 6717431808, "CFBundleShortVersionString" : "6.9", "CFBundleIdentifier" : "com.apple.AppKit", "size" : 21564704, "uuid" : "83f8017f-d50b-38ee-b055-83b7ba6a72d0", "path" : "\/System\/Library\/Frameworks\/AppKit.framework\/Versions\/C\/AppKit", "name" : "AppKit", "CFBundleVersion" : "2575.70.53.1" } ], "sharedCache" : { "base" : 6645858304, "size" : 5039669248, "uuid" : "b395a5f6-c55f-3776-8d60-908ce43d7959" }, "vmSummary" : "ReadOnly portion of Libraries: Total=1.7G resident=0K(0%) swapped_out_or_unallocated=1.7G(100%)\nWritable regions: Total=465.8M written=771K(0%) resident=771K(0%) swapped_out=0K(0%) unallocated=465.0M(100%)\n\n VIRTUAL REGION \nREGION TYPE SIZE COUNT (non-coalesced) \n=========== ======= ======= \nAccelerate framework 128K 1 \nActivity Tracing 256K 1 \nCG image 736K 3 \nColorSync 672K 31 \nCoreAnimation 1280K 24 \nCoreGraphics 64K 4 \nCoreUI image data 752K 5 \nDispatch continuations 80.0M 1 \nFoundation 16K 1 \nKernel Alloc Once 32K 1 \nMALLOC 301.4M 71 \nMALLOC guard page 288K 18 \nMALLOC_LARGE (reserved) 45.8M 1 reserved VM address space (unallocated)\nOpenGL GLSL 256K 3 \nSTACK GUARD 56.2M 15 \nSTACK GUARD (graphics) 16K 1 \nStack 16.0M 18 \nVM_ALLOCATE 17.0M 557 \n__AUTH 5349K 681 \n__AUTH_CONST 75.9M 924 \n__CTF 824 1 \n__DATA 29.9M 916 \n__DATA_CONST 28.9M 941 \n__DATA_DIRTY 2769K 337 \n__FONT_DATA 2352 1 \n__GLSLBUILTINS 5174K 1 \n__INFO_FILTER 8 1 \n__LINKEDIT 649.4M 11 \n__OBJC_RO 61.4M 1 \n__OBJC_RW 2396K 1 \n__TEXT 1.0G 953 \n__TEXT (graphics) 50.4M 9 \n__TPRO_CONST 128K 2 \nmapped file 220.3M 23 \npage table in kernel 771K 1 \nshared memory 912K 15 \n=========== ======= ======= \nTOTAL 2.6G 5575 \nTOTAL, minus reserved VM space 2.6G 5575 \n", "legacyInfo" : { "threadTriggered" : { "queue" : "com.apple.main-thread" } }, "logWritingSignature" : "4838f249c8f72727e0063a03b991692aa9fa0254", "trialInfo" : { "rollouts" : [ { "rolloutId" : "63508950b3714d3622fc77f7", "factorPackIds" : { "SIRI_MEMORY_SYNC_CONFIG" : "6526e111d0c9ce2f459b54a8" }, "deploymentId" : 240000015 }, { "rolloutId" : "64c17a9925d75a7281053d4c", "factorPackIds" : { "SIRI_AUDIO_DISABLE_MEDIA_ENTITY_SYNC" : "64d29746ad29a465b3bbeace" }, "deploymentId" : 240000002 } ], "experiments" : [ ] } } Model: MacBookPro18,3, BootROM 13822.41.1, proc 10:8:2 processors, 16 GB, SMC Graphics: Apple M1 Pro, Apple M1 Pro, Built-In Display: Color LCD, 3024 x 1964 Retina, Main, MirrorOff, Online Display: DELL U2412M, 1920 x 1200 (WUXGA - Widescreen Ultra eXtended Graphics Array), MirrorOff, Online Display: DELL U2412M, 1920 x 1200 (WUXGA - Widescreen Ultra eXtended Graphics Array), MirrorOff, Online Memory Module: LPDDR5, Samsung AirPort: spairport_wireless_card_type_wifi (0x14E4, 0x4387), wl0: Mar 23 2025 19:56:28 version 20.130.17.0.8.7.197 FWID 01-764e34b7 IO80211_driverkit-1485.12 "IO80211_driverkit-1485.12" Oct 7 2025 20:28:11 AirPort: Bluetooth: Version (null), 0 services, 0 devices, 0 incoming serial ports Network Service: Wi-Fi, AirPort, en0 USB Device: USB31Bus USB Device: USB3.1 Hub USB Device: 4-Port USB 3.0 Hub USB Device: 4-Port USB 3.0 Hub USB Device: USB2.0 Hub USB Device: 4-Port USB 2.0 Hub USB Device: hub_device USB Device: Microsoft® Classic IntelliMouse® USB Device: 4-Port USB 2.0 Hub USB Device: USB-C Digital AV Multiport Adapter USB Device: USB31Bus USB Device: USB31Bus Thunderbolt Bus: MacBook Pro, Apple Inc. Thunderbolt Bus: MacBook Pro, Apple Inc. Thunderbolt Bus: MacBook Pro, Apple Inc. -
[Feature] Potential VDM import Bug
Sami Nouh posted a topic in New Releases, Bugs Reports & Development Discussion
For some reason, whenever I import a VDM from an external software (Zbrush in this case) the VDM itself which takes up the entire image margin gets chopped into a circle, with all the details that I do want there being erased. These are images of the same VDM inside of both 3DCoat and Zbrush. I don't know if this is by design but it should import the exr. VDM exactly as it is. Maybe it has to do with the falloff. Maybe add a mode where falloff is square shaped. Thanks for reading! -
-
Hello I'm using 3DCoat 2025.10 I have the middle mouse button click mapped to my cintiq to quickly pan the viewport while working, When I'm sculpting, changing resolution or some common action, the middle click pen button stops working and I can't pan anymore in the viewport, I need to toggle out of 3DCoat and open the window again to be recognized again, I think it's a bug on 2025.10 never had that error before Thank you!
- 1 reply
-
- middle mouse button
- wacom tablet
-
(and 1 more)
Tagged with:
-
Hello community! Today I wanted to start 3DCoat to work on some of my projects but when I open the program the software screen stays as shown in the screenshot, it lets me choose which room I want to use but when I select the Voxel or Model room it always stays the same, I tried to open a file directly but when I open it it doesn't load and the screen stays the same, I don't know if it could be a problem when opening a file, I only use the software to sculpt with voxels. Could someone give me help with this? I've already uninstalled and reinstalled 3 times and the same thing keeps happening to me. thanks!
- 20 replies
-
- 3dcoat
- not working
-
(and 1 more)
Tagged with:
-
Flat shading not working in new 2025 update
Sami Nouh posted a topic in New Releases, Bugs Reports & Development Discussion
For some reason, custom matcaps that have been configured to be flat shaded are now getting smoothed. It used to properly flat shade And for some other odd reason which I don't know, a single default matcap has remained intact with this function, where I can still see each individual triangle. Going to the node room and simply adding an "out" displacement node also resolves the issue -
[MacOS] Loading Brush Presets not working
RN3000 posted a topic in New Releases, Bugs Reports & Development Discussion
Hello, I just wanted to reported a kind of bug I've found. Here the specs: MacBook Air M2 - Sequoia 15.3 3DCoat 2024.32-2 Steps to reproduce: 1. Go in Sculpt Mode 2. Open the Brush Preset Tab 3. Add New Folder in The Tab 4. Click on Three Dots Menu and Load Presets from a file *.*.preset 5. No Presets Are loaded and displayed Is this a known issue? If yes, are there any workaround? Thanks! -
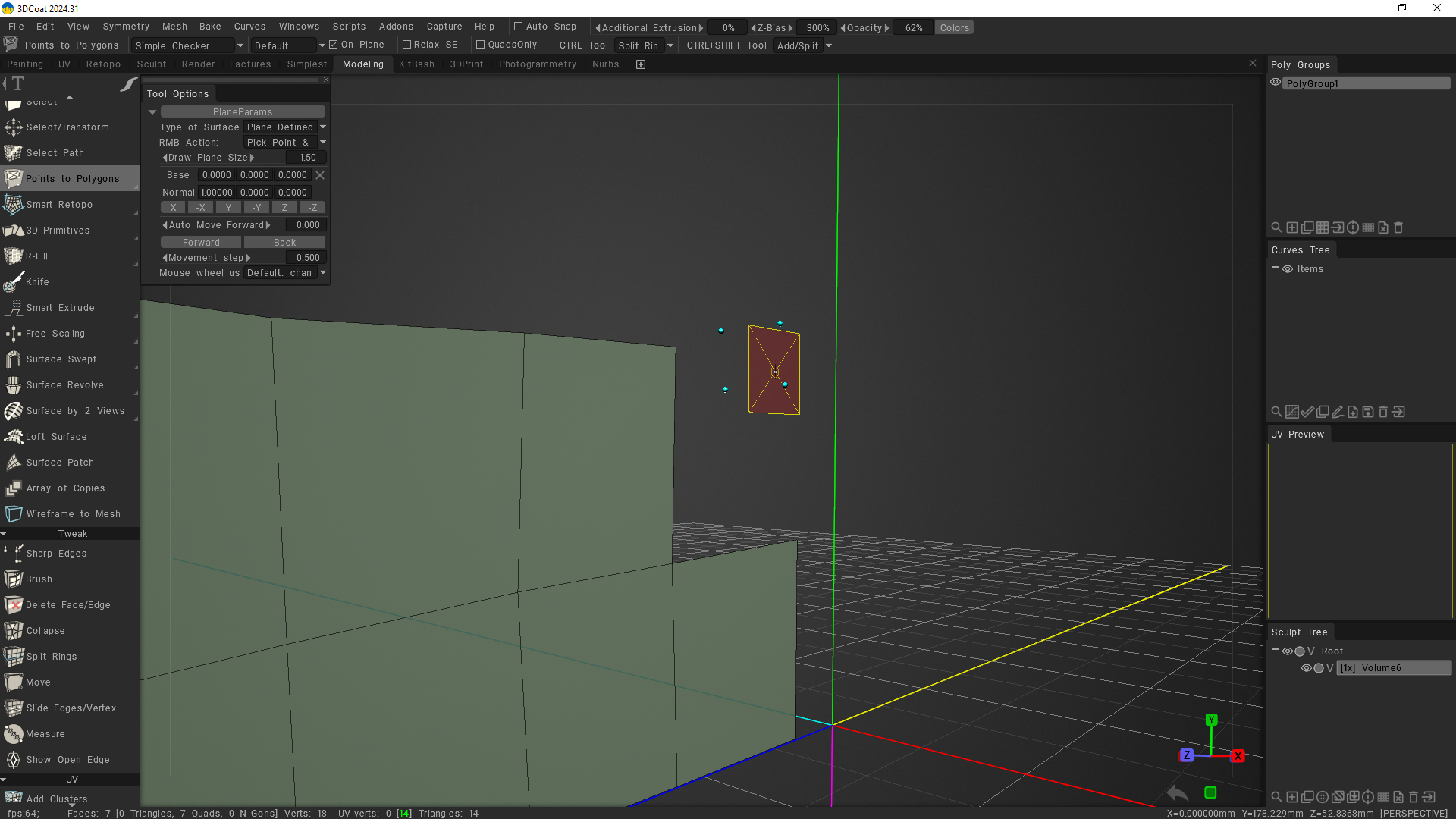
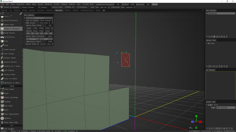
Points to Polygons not working with On Plane version 2024.31
bisenberger posted a topic in New Releases, Bugs Reports & Development Discussion
Points to Polygons not working with On Plane version 2024.31. It doesn't work when set to an Axis and Base is zeroed out. Add/Split works as expected with On Plane. -
Hi, I have a question about navigation settings. When I select the "custom scheme" > "ZB-like" all the cameras stop working. I've tried reinstalling and change some settings, but I can't figure out how to fix it. I think it might be a somekind of bug. I just want to use ZB-like camera controls.. ;.;
-
Hi, I would like to render project for painting on in other software but after raising resolution, render folder is empty (only render on 1920x985, which is too small for my usage) Is it a bug, or I'm doing something wrong? Generic_Figure_Male.3b_ - 3DCoat 2024.22 2024-07-11 10-56-52.mp4 (testes on multiple 3d coat version 2024.22; 2024.16)
-
3DCoat has an "Edit projection in external editor" feature, which is very powerful and enables a lot of possibilities (like utilizing Photoshop's AI outpainting for texturing). However, in the current version of 3DCoat (2024.16), it's completely broken when there are layer groups. Say I have this simple cube: I sent the projection to Photoshop and add a new layer there: Then I got this: See how messed up the group hierarchy is. I only added one single layer in PS, but 3DCoat decided to completely reorganize everything (and broke the texutre during the process). The feature seems to work fine when there is no group, but unusable when there are. The .3b file is attached. edit_projection_bug.3b
-
bug problem Stroke Mode Square Lasso
yangbin posted a topic in New Releases, Bugs Reports & Development Discussion
为什么呜 为什么鼠标从选择框中分离出来? -
Inset problem with multiple polygons selected.
Jfredd posted a topic in New Releases, Bugs Reports & Development Discussion
In the modeling room, performing an Inset on a polygon selection can make the added points/polygons shoot off into space I notice that the gizmo for the Inset function is also placed far away. Thanks for any advice about this. I can get by with smart-extrude for simple selections, but if it's a more complex selection... yeek! 2024-03-15_12h39_25.mp4 -
Modeling/Retopo lasso selection problem.
Jfredd posted a topic in New Releases, Bugs Reports & Development Discussion
When I'm using a rectangular lasso to select/transform vertices in the Modeling or Retopo rooms, the UV island is also selected, which causes me to not be able to transform the selected vertices independently from the rest. 05ebcb5441ec975a16c3a420221a988e.mp4 -
When I sculpt with a digital tablet, the brush and the cursor are not in the same position . I use a WACOM digital tablet. In the brush setting of the system, if the windosink function is selected, there will be no problem of position offset, but the tablet will lose pressure sensation
-
I grabbed the latest build v 2024.13. Edge loop no longer snap to the Reference mesh Select Slide Edges Hold Ctrl to select loop Slide edges and notice it doesn't snap to the reference mesh
-
MULTIPLE OBJECTS TOOL NOT AVAILABLE 2024.07
awhawkins posted a topic in New Releases, Bugs Reports & Development Discussion
I updated to 2024.07 from 2024.06 on my desktop and there is Multiple Objects Tool. I have done a clean install twice and updated to 2024.07 only to get the same results. I was able to get the Multiple Objects Tool when I did the update on my laptop. Any ideas why this would happen? -
[Solved] Cursor disappearing when leaving the mesh
ShadowRaldor posted a topic in New Releases, Bugs Reports & Development Discussion
When I press the left button to model and move the cursor outside the mesh with the left button still pressed, it disappears. And this really gets in the way when I want to model a detail that starts at the end of the mesh. In stroke mode curve stroke, this does not happen. Only hap 2024-01-20 15-09-27.mp4 pens in the default pen stroke mode -
[Solved] Issues with 3D-Coat and 3Dconnexion devices
Mihu83 posted a topic in New Releases, Bugs Reports & Development Discussion
Hi guys and gals, I have issues with keeping 3dconnexion SpaceMouse settings for 3D-Coat. I'm still using 3DC 4.9 but I also have 3DC 2023 installed (different directory/drive), as I'm trying to make transition. For now, V4.9 is still more stable/reliable for me and it is heavily used in my workflow, so I would like to keep both installations. Anyways, thing is 3DC doesn't handle SpaceMouse settings correctly... it either work flawlessly in V4.9 and mess up 2023 settings or vice versa. I've been using SpaceMouse with 3DC for years and it worked great. Well, it still works great, but only with one instance of 3DCoat. Inside 3Dconnexion app, there are two 3DC instances listed( 3D-Coat and 3DCoat), but unfortunately only one keep parameters that I set up - if I change settings for 2023 version, it goes to defaults inside V4.9 and if I change settings in V4.9, it goes to defaults in 2023 version. Pretty weird and very annoying situation. Unfortunately, using V4 api in 2023 version doesn't work very well, not all parameters behave as the one set inside 3dconnexion app. Any idead what is going on and maybe some fix?- 3 replies
-
- 3dconnexion
- spacemouse
-
(and 2 more)
Tagged with:
-
3D-Coat doesn't store/save Presets settings
Mihu83 posted a topic in New Releases, Bugs Reports & Development Discussion
Hello, it seems that 3d-coat have some issues with remembering/storing settings in custom brush presets and that's not the first time. I've created custom presets with "Rotate Alpha Along Stroke" and set the rotation to 90. Everything looks fine untill I change tool to something like Move tool and go back to my preset - after this operation, rotation is set back to 0 and not only in that one preset, but in all of them. Same thing happens every time I restart 3D-Coat. Any idea what is going on? 2023-11-29 19-53-22.mkv -
Baking and texture bug or Mystery square.
Nite posted a topic in New Releases, Bugs Reports & Development Discussion
I have an issue. Spent one day of baking textures and every time it's appear this bug. After i getting normal result, where this bug appear in the hiden spot i saved thet result and thought its all over. But today i reopen file and he showed again in the front spot. I reopen file and he appeared in another spot. Every time, when i reopen file, bug showed in new spot. Even if i hide all layers. What is going on? -
Render room perspective view rendering bug
thimblefolio posted a topic in New Releases, Bugs Reports & Development Discussion
Hello, I think I might have found a possible bug in the rendering room. I rendered my model in orthographic view fine but in perspective view mode there are black areas on the edges of the model. -
When trying to link to MSIX installations, 3DCoat is unable to do so. Msix hides its install location due to Sandboxing. As an example of an affected program, Affinity Photo V2 is an MSIX installation. For those MSIX installs, the user needs to write in the exe filename.in the given example of Affinity Photo it would be as follows; AffinityPhoto2.exe
- 5 replies
-
- msix
- external 2d editor
-
(and 1 more)
Tagged with:
-
Currently when exporting glTFs, they have the version number of 2.0.0 but the correct naming convention would be 2.0 The glTF version should be in the form of <major>.<minor> the version mismatch is preventing the import in other programs. Additionally other errors are popping up when checking 3DCoat gltf exports with the official glTF-Validator https://github.khronos.org/glTF-Validator/
-
[Solved] program stopped working - cannot boot up, only shows splash
tritochke posted a topic in General 3DCoat
I've been using my 2022.36 version for months now, no isues what so ever, i've even used it for couple of hrs today and now it just stopped working, something is probably corrupted in either prefs or somewhere else but I dunno where exactly. Any clues ? thank you.